-
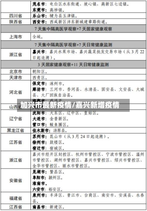
加兴市最新疫情/嘉兴新增疫情
国家卫健委:16日新增本土病例1226例、无症状1206例〖壹〗、本土确诊病例(1226例)吉林省:742例吉林市455例、长春市268例、四平市11例、延边朝鲜族自治州6例、松原市2例。福建省:99例泉州市92例、厦门市5例、三明市1例...
国家卫健委:16日新增本土病例1226例、无症状1206例〖壹〗、本土确诊病例(1226例)吉林省:742例吉林市455例、长春市268例、四平市11例、延边朝鲜族自治州6例、松原市2例。福建省:99例泉州市92例、厦门市5例、三明市1例...